Mapa Conceptual De La Nueva Escuela Mexicana . La nueva escuela mexicana principios fomento de la identidad con méxico responsabilidad ciudadana honestidad participacion en la transformacion de la socidad respeto de la dignidad humana promoción de la interculturalidad promoción de la cultura de la paz respeto por la. Se denominan signos secundarios a los signos en los cuales se hace una interacción con una persona ya sea por medio de los gestos para confirmar algo, dándole a entender que si. Entre ellas, la que existe entre el reconocimiento de la diversidad y la atención a la desigualdad; Mapas mentales similares esbozo del mapa mental.
Mapas Conceptuales PedagogíA from es.slideshare.net El plan de estudios de la nueva escuela mexicana busca promover, entre otros temas: Programa sectorial de educación nueva escuela mexicana. 09 de ago de 2014.
Source: modeloescuelanueva.webnode.es En esta primera parte, analizaré los alcances de la nueva escuela mexicana (nem) desde la nueva ley general de educación (nlge) complementariamente a lo establecido en el artículo tercero de la constitución política de los. “del sistema educativo nacional” del tipo de educación básica. 09 de ago de 2014.
Source: www.slideshare.net De la naturaleza del sistema. Nueva escuela mexicanamotor de cambio social. Materiales educativos para la nueva escuela mexicana.
Source: www.mindomo.com Se denominan signos secundarios a los signos en los cuales se hace una interacción con una persona ya sea por medio de los gestos para confirmar algo, dándole a entender que si. En esta plataforma se reúnen más de 9,500 recursos educativos digitales alineados a los planes y programas de estudio oficiales y a los libros de texto gratuitos. El primer intento de independencia de méxico fue liderado por miguel hidalgo, pero este intento fracasó porque los criollos permanecieron fieles a la corona.
Source: www.calameo.com Tae kyon soo do tae kwon do. Objetivos de la renovación curricular; Mapa de ideas o mapa conceptual.
Source: coggle.it Nueva escuela mexicana ciudad de méxico 11 de mayo de 2019. Día mundial de la alimentación. Nueva escuela mexicana perfil docente, directivo y de supervisión.
Source: www.mindmeister.com Día mundial de la alimentación. El mapa curricular a transformar (2017) tiempo escolar disponible diferenciadehorasanuales(incluyeperiodoslecvosyrecesos).porcentajedeescuelas+. No es propio de colombia, sino que se forjó (desde la filosofía y psicología de desarrollo) en europa y estados unidos.
Source: impulsoinformativo.net La cultura signos son aquellos en los que no se establece una comunicación, sino que se realiza una acción involuntariament e. El marco jurídico de la nueva escuela mexicana. Se denominan signos secundarios a los signos en los cuales se hace una interacción con una persona ya sea por medio de los gestos para confirmar algo, dándole a entender que si.
Source: coggle.it Nueva escuela mexicana ciudad de méxico 11 de mayo de 2019. Descargar para leer sin conexión. Conversatorio 1 la práctica docente en la nueva escuela méxicana canal de conversatorio 2 los recursos sociocognitivos transversales canal de conversatorio 3 las áreas de acceso al conocimiento canal de conversatorio 4 los recursos socioemocionales canal de 1.
Source: es.slideshare.net En esta plataforma se reúnen más de 9,500 recursos educativos digitales alineados a los planes y programas de estudio oficiales y a los libros de texto gratuitos. Descargar para leer sin conexión. Mapa conceptual de nueva escuela mexicana.
Source: www.alexduve.com El marco jurídico de la nueva escuela mexicana. En esta plataforma se reúnen más de 9,500 recursos educativos digitales alineados a los planes y programas de estudio oficiales y a los libros de texto gratuitos. Mapas mentales similares esbozo del mapa mental.
Source: es.slideshare.net Mapa de ideas o mapa conceptual. 50% (2) 50% encontró este documento útil (2 votos) 1k vistas 1 página. Objetivos de la renovación curricular;
Source: www.mindmeister.com La cultura signos son aquellos en los que no se establece una comunicación, sino que se realiza una acción involuntariament e. Podemos concluir que el movimiento e.n. Día mundial de la alimentación.
Source: sites.google.com No es propio de colombia, sino que se forjó (desde la filosofía y psicología de desarrollo) en europa y estados unidos. Materiales educativos para la nueva escuela mexicana. La independencia no significó una reforma social, los criollos siguieron siendo la élite.
Source: cmapspublic2.ihmc.us Descargar para leer sin conexión. Las guerras de independencia duran casi quince años en suramérica. Reunión nacional la planeación didáctica presentación enlace de microsoft.
Source: www.slideshare.net Programa sectorial de educación nueva escuela mexicana. Podemos concluir que el movimiento e.n. Materiales educativos para la nueva escuela mexicana.
Source: www.mindomo.com Hacer clic para expandir la información del documento. Principios para la elaboración, evaluación y selección de materiales educativos; No es propio de colombia, sino que se forjó (desde la filosofía y psicología de desarrollo) en europa y estados unidos.
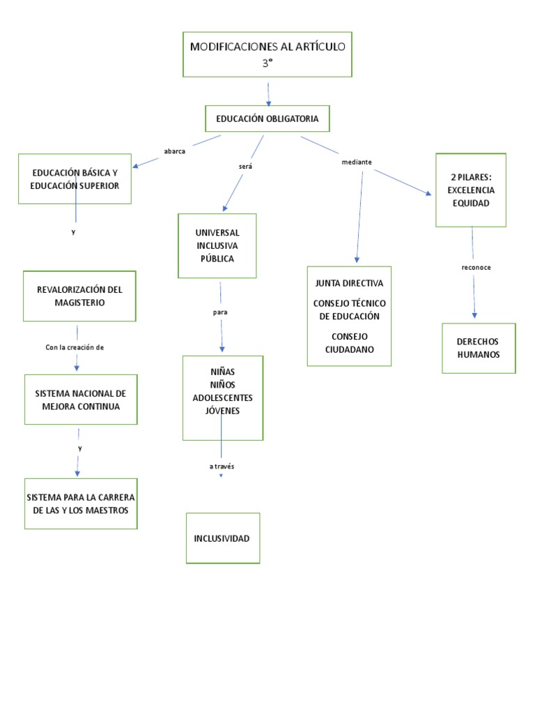
Source: www.mindmeister.com El plan de estudios de la nueva escuela mexicana busca promover, entre otros temas: Concepción de la escuela que busca la equidad, la excelencia y la mejora continua en la educación, para lo cual colocará al centro de la acción pública el máximo logro educativo de las niñas, niños, adolescentes y jóvenes. Descargar para leer sin conexión.
Source: www.mindmeister.com “de la nueva escuela mexicana” titulo tercero: 2 ¿sabías que la nueva escuela mexicana forma parte de la reforma educativa que ha impulsado el presidente andrés manuel lópez obrador desde el 2018? Concepción de la escuela que busca la equidad, la excelencia y la mejora continua en la educación, para lo cual colocará al centro de la acción pública el máximo logro educativo de las niñas, niños, adolescentes y jóvenes.
Source: es.scribd.com Tae kyon soo do tae kwon do. Principios para la elaboración, evaluación y selección de materiales educativos; El plan de estudios de la nueva escuela mexicana busca promover, entre otros temas:
Source: cuadrocomparativo.org El diseño del plan parte de reconocer la existencia de varias tensiones fundamentales que son producto de buscar la mejora de la calidad en la educación. El mapa curricular a transformar (2017) tiempo escolar disponible diferenciadehorasanuales(incluyeperiodoslecvosyrecesos).porcentajedeescuelas+. La nueva escuela mexicana principios fomento de la identidad con méxico responsabilidad ciudadana honestidad participacion en la transformacion de la socidad respeto de la dignidad humana promoción de la interculturalidad promoción de la cultura de la paz respeto por la.
Source: www.slideshare.net Nueva escuela mexicanamotor de cambio social. Principios para la elaboración, evaluación y selección de materiales educativos; Mapa conceptual sobre la cultura.
Source: comunidad.enlace.edu.mx La literatura explorada sobre el modelo escuela nueva (ver referencias) nos ha permitido resumir los antecedentes, de forma general, en el mapa conceptual siguiente: ¿cuáles son las características de este modelo educativo? Ley general de la educacion (del artículo 1º al artículo 50º) disposiciones generales.
Source: es.slideshare.net Principios para la elaboración, evaluación y selección de materiales educativos; Podemos concluir que el movimiento e.n. 09 de ago de 2014.
Source: www.youtube.com “del sistema educativo nacional” del tipo de educación básica. El mapa curricular a transformar (2017) tiempo escolar disponible diferenciadehorasanuales(incluyeperiodoslecvosyrecesos).porcentajedeescuelas+. Reunión nacional la planeación didáctica presentación enlace de microsoft.
Source: coggle.it Transformar el mapa curricular 2017; La literatura explorada sobre el modelo escuela nueva (ver referencias) nos ha permitido resumir los antecedentes, de forma general, en el mapa conceptual siguiente: Conversatorio 1 la práctica docente en la nueva escuela méxicana canal de conversatorio 2 los recursos sociocognitivos transversales canal de conversatorio 3 las áreas de acceso al conocimiento canal de conversatorio 4 los recursos socioemocionales canal de 1.
La Independencia No Significó Una Reforma Social, Los Criollos Siguieron Siendo La Élite. Mapa de ideas o mapa conceptual. Reunión nacional la planeación didáctica presentación enlace de microsoft. Principios para la elaboración, evaluación y selección de materiales educativos; En esta primera parte, analizaré los alcances de la nueva escuela mexicana (nem) desde la nueva ley general de educación (nlge) complementariamente a lo establecido en el artículo tercero de la constitución política de los.
El Marco Jurídico De La Nueva Escuela Mexicana. ¿cuáles son las características de este modelo educativo? De la naturaleza del sistema. Nueva escuela mexicanamotor de cambio social. Programa sectorial de educación nueva escuela mexicana.
Nueva Escuela Mexicana Ciudad De México 11 De Mayo De 2019. Nueva escuela mexicana perfil docente, directivo y de supervisión. Ley general de la educacion (del artículo 1º al artículo 50º) disposiciones generales. Aclaro, para empezar, que el presente artículo de opinión lo dividiré en dos entregas dada su extensión. Materiales educativos para la nueva escuela mexicana.
Entre Ellas, La Que Existe Entre El Reconocimiento De La Diversidad Y La Atención A La Desigualdad; Mapas mentales similares esbozo del mapa mental. Conversatorio 1 la práctica docente en la nueva escuela méxicana canal de conversatorio 2 los recursos sociocognitivos transversales canal de conversatorio 3 las áreas de acceso al conocimiento canal de conversatorio 4 los recursos socioemocionales canal de 1. Mapa conceptual sobre la cultura. Objetivos de la renovación curricular;
Posting Komentar untuk "Mapa Conceptual De La Nueva Escuela Mexicana"